Упр.97 ГДЗ Никольский Потапов 8 класс (Алгебра)
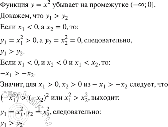
Решение #1

Рассмотрим вариант решения задания из учебника Никольский, Потапов 8 класс, Просвещение:
97. Докажите, используя определение, что функция у = х2 является убывающей на промежутке (-бесконечность; 0].
*размещая тексты в комментариях ниже, вы автоматически соглашаетесь с пользовательским соглашением