Упр.554 ГДЗ Колягин Ткачёва 11 класс (Алгебра)
Решение #1
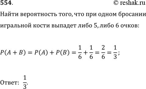
Решение #2

Рассмотрим вариант решения задания из учебника Колягин, Ткачёва, Фёдорова 11 класс, Просвещение:
554. Какова вероятность того, что при одном бросании игральной кости выпадет либо 5, либо 6 очков?
*размещая тексты в комментариях ниже, вы автоматически соглашаетесь с пользовательским соглашением