Упр.426 ГДЗ Никольский Потапов 9 класс (Алгебра)

Решение #1

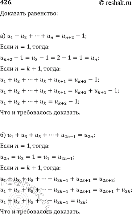
Изображение 426. Доказываем. Докажите, что для любых натуральных n последовательность чисел Фибоначчи (un) обладает...
Дополнительное изображение

Решение #2

Изображение 426. Доказываем. Докажите, что для любых натуральных n последовательность чисел Фибоначчи (un) обладает...
Дополнительное изображение

Рассмотрим вариант решения задания из учебника Никольский, Потапов 9 класс, Просвещение:
426. Доказываем. Докажите, что для любых натуральных n последовательность чисел Фибоначчи (un) обладает свойством:
*Цитирирование задания со ссылкой на учебник производится исключительно в учебных целях для лучшего понимания разбора решения задания.
*размещая тексты в комментариях ниже, вы автоматически соглашаетесь с пользовательским соглашением