Упр.422 ГДЗ Дорофеев Суворова 9 класс (Алгебра)
Решение #1

Рассмотрим вариант решения задания из учебника Дорофеев, Суворова, Бунимович 9 класс, Просвещение:
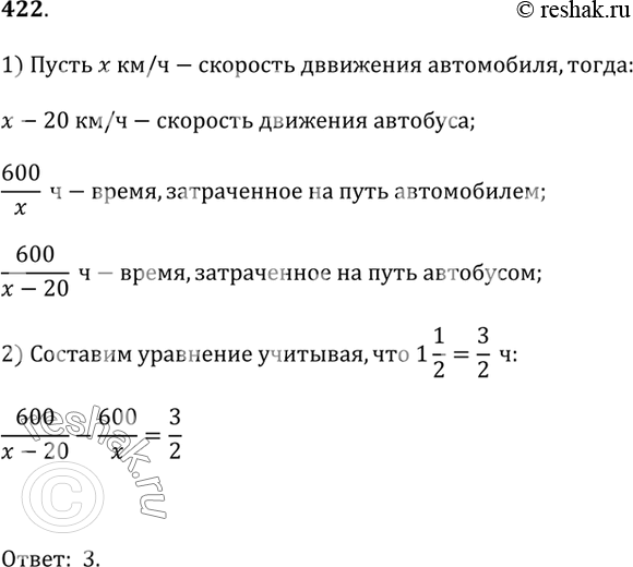
422. Прочитайте задачу:
«Расстояние между городами 600 км. Автомобиль проходит это расстояние со скоростью, на 20 км/ч большей, чем автобус, и тратит на дорогу на 1 1/2 ч меньше. С какой скоростью движется автомобиль?»
Какое уравнение соответствует условию задачи, если буквой х обозначена скорость движения автомобиля (в км/ч)?
1) 600/x - 600/(x - 20) = 3/2;
2) 600/x - 600/(x + 20) = 3/2;
3) 600/(x - 20) - 600/x = 3/2;
4) 600/(x + 20) - 600/x = 3/2;
*размещая тексты в комментариях ниже, вы автоматически соглашаетесь с пользовательским соглашением