Упр.225 ГДЗ Дорофеев Суворова 9 класс (Алгебра)
Решение #1

Рассмотрим вариант решения задания из учебника Дорофеев, Суворова, Бунимович 9 класс, Просвещение:
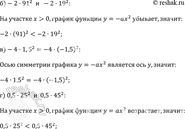
225. Используя схематический график, сравните значения выражений:
а) 5 · (-17)^2 и 5 · (-7)^2; в) -4 · 1,5^2 и -4 · (-1,5)^2;
б) -2 · 91^2 и -2 · 19^2; г) 0,5 · 25^2 и 0,5 · 45^2.
*размещая тексты в комментариях ниже, вы автоматически соглашаетесь с пользовательским соглашением