Упр.18.11 ГДЗ Мерзляк 10 класс Базовый уровень (Алгебра)
Решение #1

Рассмотрим вариант решения задания из учебника Мерзляк, Номировский, Полонский 10 класс, Вентана-Граф:
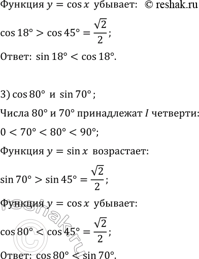
18.11. Сравните:
1) sin 58° и cos 58°; 2) sin 18° и cos 18°; 3) cos 80° и sin 70°.
*размещая тексты в комментариях ниже, вы автоматически соглашаетесь с пользовательским соглашением