№372 ГДЗ Рымкевич 10-11 класс (Физика)
Решение #1
Решение #2
Решение #3

Рассмотрим вариант решения задания из учебника Рымкевич 10-11 класс, Дрофа:
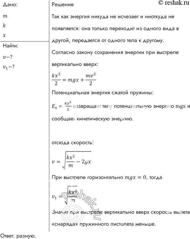
Найти скорость v вылета «снаряда» пружинного пистолета массой m при выстреле вертикально вверх, если жесткость пружины равна k, а сжатие х. Одинаковую ли скорость приобретет «снаряд» при выстреле горизонтально и вертикально вверх?
*размещая тексты в комментариях ниже, вы автоматически соглашаетесь с пользовательским соглашением